ISO 22000 – Hệ thống quản lý an toàn thực phẩm

Chứng nhận ISO 22000 là tiêu chuẩn do tổ chức tiêu chuẩn hóa quốc tế ISO xây dựng trong lĩnh vực an toàn thực phẩm. Việc áp dụng hệ thống quản lý an toàn thực phẩm – ISO 22000 được coi là một quyết định chiến lược và đúng đắn đối với một tổ chức nhằm cải tiến toàn bộ kết quả thực hiện của tổ chức về an toàn thực phẩm như giải quyết được các rủi ro liên quan trong quá trình sản xuất, chứng minh sản phẩm được sản xuất theo quy trình đạt tiêu chuẩn quốc tế….

 

1. Chứng nhận ISO 22000:2018 – Hệ thống an toàn thực phẩm

   1.1 Chứng nhận ISO 22000 là gì?

ISO 22000 là tiêu chuẩn do tổ chức tiêu chuẩn hóa quốc tế ISO xây dựng trong lĩnh vực an toàn thực phẩm và tiêu chuẩn này có liên kết và quan hệ chặt chẽ với tiêu chuẩn ISO 9001. ISO 22000 có tên đầy đủ tiếng anh là Food safety management systems – Requirements for any organization in the food chain (Hệ thống quản lý an toàn thực phẩm – Yêu cầu đối với các tổ chức trong chuỗi thực phẩm).

Bên cạnh đó tại Việt Nam, TCVN ISO 22000:2018 có nội dung hoàn toàn tương đương với tiêu chuẩn ISO 22000:2018, được thay thế cho TCVN ISO 22000:2007.

   1.2. Tính chất của chứng nhận hệ thống quản lý an toàn thực phẩm ISO 22000

Mục tiêu của chứng nhận hệ thống quản lý ISO 22000 là giúp các doanh nghiệp chế biến, sản xuất thực phẩm kiểm soát được các mối nguy từ khâu nuôi trồng, đánh bắt cho tới khi thực phẩm được sử dụng bởi người tiêu dùng. Khi áp dụng ISO 22000, các Doanh nghiệp đều phải đảm bảo thực hiện các Chương trình tiên quyết (GMP, SSOP…) nhằm hạn chế các mối nguy đối với thực phẩm, phải xây dựng một hệ thống kiểm soát bao gồm: các quá trình, thủ tục kiểm soát, hệ thống văn bản hỗ trợ….

Nội dung của tiêu chuẩn ISO 22000 là tiêu chuẩn được chấp nhận và có giá trị trên phạm vi toàn cầu. Một doanh nghiệp trong chuỗi cung cấp thực phẩm áp dụng và đạt được chứng chỉ ISO 22000 được nhìn nhận là một đơn vị có hệ thống quản lý tốt an toàn vệ sinh thực phẩm và đảm bảo cung cấp các sản phẩm thực phẩm an toàn, chất lượng cho người tiêu dùng.

thu nghiem

Dịch vụ chứng nhận ISO 22000:2018

✅ Tiết kiệm chi phí

✅ Hơn 3000 khách hàng hài lòng

✅ Đội ngũ chuyên gia kinh nghiệm

✅ Đáp ứng các yêu cầu pháp luật

   1.3 Đối tượng nên áp dụng ISO 22000 có thể áp dụng ở bất kỳ tổ chức nào được liên quan một cách trực tiếp hoặc gián tiếp trong chuỗi thực phẩm bao gồm:

  • Các nông trại, ngư trường và trang trại sữa;
  • Các nhà chế biến thịt, cá và thức ăn chăn nuôi. Các nhà sản xuất bánh mì, ngũ cốc, thức uống, thực phẩm đông lạnh hoặc đóng hộp;
  • Các nhà cung cấp dịch vụ thực phẩm như nhà hàng, hệ thống cung cấp thức ăn nhanh, các bệnh viện và khách sạn và những nhà bán thực phẩm lưu động;
  • Các dịch vụ hỗ trợ bao gồm lưu trữ và phân phối thực phẩm và cung cấp thiết bị chế biến thực phẩm, phụ gia, nguyên vật liệu, dịch vụ dọn dẹp và vệ sinh và đóng gói;

Tóm lại, một phần hoặc toàn bộ các yêu cầu của ISO 22000 sẽ áp dụng cho bất kỳ sản phẩm nào tiếp xúc với ngành thực phẩm hoặc chuỗi thực phẩm.

giay chung nhan iso 14001 min

Giấy chứng chỉ ISO 22000:2018 phiên bản mới nhất

2. Lợi ích khi áp dụng tiêu chuẩn ISO 22000:2018?

Cho dù không có quy định bắt buộc áp dụng, thì xu hướng lựa chọn chứng nhận ISO 22000:2018 đối với các doanh nghiệp thực phẩm vẫn trở nên phổ biến. Bởi những lợi ích mà chứng nhận này đem lại cho các tổ chức, đơn vị là vô cùng lớn.

  • Tăng cơ hội xuất khẩu, thâm nhập thị trường thế giới nhờ đạt được tiêu chuẩn quốc tế;

Tiêu chuẩn ISO 22000 là tiêu chuẩn được chấp nhận và có giá trị trên phạm vi toàn cầu.

  • Tổ chức sản xuất tốt hơn, kiểm soát hiệu quả các quy trình nội bộ;

Chứng nhận hệ thống quản lý ISO 22000 giúp các doanh nghiệp chế biến, sản xuất thực phẩm kiểm soát được các mối nguy từ khâu nuôi trồng, đánh bắt cho tới khi thực phẩm được sử dụng bởi người tiêu dùng, nhằm đảm bảo an toàn về thực phẩm.

  • Giảm tối đa nguy cơ sai lỗi và chi phí rủi ro liên quan tới an toàn thực phẩm;

Khi áp dụng ISO 22000, các Doanh nghiệp đều phải đảm bảo thực hiện các Chương trình tiên quyết (GMP, SSOP…) nhằm hạn chế các mối nguy đối với thực phẩm, phải xây dựng một hệ thống kiểm soát bao gồm: các quá trình, thủ tục kiểm soát, hệ thống văn bản hỗ trợ…

  • Thỏa mãn nhu cầu chất lượng và an toàn ngày càng cao của khách hàng;

Một doanh nghiệp trong chuỗi cung cấp thực phẩm áp dụng và đạt được chứng chỉ ISO 22000 được nhìn nhận là một đơn vị có hệ thống quản lý tốt an toàn vệ sinh thực phẩm và đảm bảo cung cấp các sản phẩm thực phẩm an toàn, chất lượng cho người tiêu dùng.

  • Được xem xét miễn, giảm kiểm tra khi có giấy chứng nhận.
  • Hơn hết, khi tổ chức đạt được chứng chỉ ISO 22000 cho hệ thống thực phẩm sẽ được miễn Giấy phép an toàn thực phẩm. 

mau giay iso 9001 min1

Cấp giấy chứng chỉ ISO 22000:2018 cho doanh nghiệp sản xuất nước đóng chai

3. Năng lực chứng nhận 

Theo Quyết định số 19.2017/QĐ-VPCNCL của Bộ Khoa học và Công nghệ công nhận tổ chức chứng nhận Công ty Cổ phần Chứng nhận và Kiểm định có Hệ thống Chứng nhận Hệ thống Quản lý An toàn thực phẩm (Food Safety Management System – FSMS) phù hợp theo ISO/IEC 17021-1:2015 và ISO/TS 22003:2013. Được công nhận có đủ năng lực tiến hành đánh giá chứng nhận hệ thống quản lý an toàn thực phẩm theo tiêu chuẩn TCVN ISO 22000:2007, TCVN 5603:2008 (HACCP).

nang luc chung nhan iso 22000

Chứng chỉ công nhận năng lực cấp chứng nhận ISO 22000

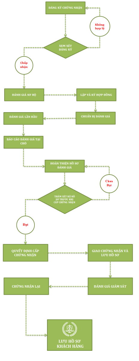
4. Quy trình đánh giá chứng nhận ISO 22000?

Quy trình dịch vụ chứng nhận ISO 22000 của sẽ giúp khách hàng thuận tiện hơn trong các bước thực hiện chứng nhận hệ thống quản lý an toàn thực phẩm.

QT HTQL1

Quy trình đánh giá chứng nhận ISO 22000 

5. Hiệu lực giấy chứng nhận quản lý an toàn thực phẩm

Hiệu lực của giấy chứng nhận là khoảng thời gian từ ngày cấp chứng nhận đến ngày hết hạn (hết hiệu lực). Hầu hết các chứng nhận ISO có hiệu lực trong 3 năm kể từ ngày cấp. Chứng nhận ISO 22000 cũng vậy. Trong 3 năm đó, tổ chức chứng nhận sẽ tiến hành đánh giá giám sát hệ thống quản lý an toàn thực phẩm của doanh nghiệp, mỗi năm một lần.

 

6. Dấu chứng chỉ ISO 22000:2018

Sau đây là mẫu dấu chứng nhận ISO 22000 của Công ty CP Chứng nhận và Kiểm định.

dau chung chi ISO

Mẫu dấu logo ISO 22000.

 

7. Tổ chức đánh giá chứng nhận ISO 22000:2018

  • Với Thương hiệu hơn 65 năm được nhiều quốc gia biết đến là một tổ chức đánh giá lâu đời và uy tín nhất của Việt Nam;
  • Giấy chứng chỉ cấp được công nhận rộng rãi trên thế giới mang đến cho doanh nghiệp cơ hội cạnh tranh và khằng định thương hiệu trên thị trường quốc tế;
  • Kinh nghiệm: các chuyên gia đánh giá của được đào tạo bài bản bởi các tổ chức trong và ngoài nước, có nhiều năm kinh nghiệm trong lĩnh vực thực phẩm;
  • Là tổ chức duy nhất cung cấp gói dịch vụ, giải pháp tổng thể về chứng nhận hệ thống quản lý chất lượng và chứng nhận chất lượng sản phẩm, giúp doanh nghiệp có cái nhìn tổng thể và chuyên sâu về hoạt động và sản phẩm của công ty;
  • Thời gian nhanh chóng, chi phí hợp lý và tiết kiệm.

Hãy liên hệ với để được hỗ trợ dịch vụ Chứng nhận hệ thống quản lý an toàn thực phẩm ISO 22000:2018 tốt nhất

Liên hệ qua Zalo
hotline